en

Were tariff refunds bought for 20 cents on the dollar by stablecoin-backed Treasurys custodian Cantor Fitzgerald?

image
rubric logo Finance
like buy 3

When Customs launched the CAPE refund portal, it put administrative certainty behind an asset class that Wall Street had already begun pricing.

As of Apr. 9, 56,497 importers had registered for electronic refunds totaling $127 billion, out of roughly $166 billion the government expects to be returned after the Supreme Court ruled in February that IEEPA did not authorize President Donald Trump's tariffs.

CBP says valid claims will generally be paid within 60 to 90 days. That timetable has brought a set of questions back into focus, including what Cantor Fitzgerald actually did with tariff-refund rights, and what Howard Lutnick knew about it while serving as Commerce Secretary.

WIRED reported in July 2025 that a Cantor representative had approached importers offering to buy tariff-refund rights for 20 to 30 cents on the dollar, claimed the firm had capacity for “several hundred million” of these trades, and said Cantor had already put through a transaction representing about $10 million of IEEPA rights.

The pitch described an arbitrage scheme consisting of buying distressed claims from importers who wanted liquidity now and collecting at or near par when courts ruled the tariffs unlawful.

Cantor called the reporting “absolutely false,” with a February report by Semafor noting that the firm had considered the product but decided against it, and quoted a spokesman saying Cantor had “never executed any transactions or taken risk on the legality of tariffs.”

As of Apr. 21, these two records sit unresolved.

The structural position Howard Lutnick occupied made that dispute combustible from the start. He publicly backed across-the-board tariffs and advised Trump to pursue them while Cantor's investment bank was exploring ways to profit if courts later invalidated those same tariffs, according to WIRED.

Cantor Fitzgerald has publicly served as a custodian for Tether’s US Treasury holdings, tying Lutnick’s former firm to one of crypto’s most important reserve pools.

Tariff-refund claims repriced from a reported 20–30 cents on the dollar in mid-2025 to 55–75 cents by early April 2026, once the CAPE portal went live.

The ethics architecture

Lutnick built that structure to create a clean line between his policy role and his former firm's commercial activity. He transferred his Cantor stake to trusts for his adult children, controlled by Brandon Lutnick, and agreed to forgo all economic benefits in Cantor, BGC, and Newmark as of May 16, 2025.

His OGE ethics agreement states he would receive no economic benefits associated with his ownership while the sale remained pending.

Congressional Democrats argued that the arrangement fell short of that standard. Senators Ron Wyden and Elizabeth Warren demanded in August 2025 that Cantor disclose how many tariff-refund agreements had been drafted or finalized and if Cantor or an affiliate was the counterparty.

Representative Jamie Raskin followed in February 2026 with a records request directed at both Howard and Brandon Lutnick, citing the “appearance of tariff profiteering” and asking for documents covering any agreements, counterparties, communications with Commerce or the White House, and any nonpublic information related to the tariff litigation.

Both the congressional demands and Cantor's responses left the ownership question publicly unresolved.

Topic What is documented What is disputed / unresolved Why it matters
Cantor’s reported trade pitch WIRED reported offers to buy rights at 20–30 cents, claimed capacity for “several hundred million,” and a claimed $10M transaction Cantor denied the reporting; Semafor said the product was considered but not executed Decides whether this was just market exploration or an actual transaction
Howard Lutnick’s ethics structure Stake transferred to trusts for adult children; Brandon Lutnick controls trusts; Howard agreed to forgo economic benefits as of May 16, 2025 Whether that structure fully insulated policy decisions from firm activity Central conflict-of-interest question
Congressional scrutiny Wyden/Warren asked about drafted/finalized agreements and counterparties; Raskin sought records from Howard and Brandon Lutnick No public resolution on whether executed agreements existed Shows the issue had formal oversight, not just media attention
Refund ownership chain CAPE pays importers of record / authorized brokers Private contracts, term sheets, and side letters may hold economic rights outside the portal Explains why the portal alone may not answer who really profits
Current refund market Claims repriced sharply higher; some importers can sell at 55–75 cents; lenders require large claims Who bought, financed, or arranged those positions in specific cases Turns the story from theory into traceable economics

Reuters reported in February that secondary market prices for tariff-refund claims surged once the Supreme Court ruled, reaching 40 to 50 cents on the dollar from roughly 16 to 17 cents for fentanyl-tariff claims and 26 to 28 cents for reciprocal-tariff claims before the decision.

By early April, reports noted that some importers could sell a $500,000 claim outright for roughly 55 to 75 cents on the dollar, while others were exploring loans backed by claims, with lenders generally requiring at least a $10 million loan secured by a claim of at least $20 million.

A claim purchased at 20 to 30 cents on the dollar in mid-2025, in a market now clearing between 55 and 75 cents for some categories, would represent a decent return on cost if purchased and held.

The congressional letters demanded counterparties, term sheets, and executed agreements to establish if anyone captured that move.

CBP's CAPE portal processes refunds for importers of record and authorized brokers, the entities that appear in the government's trade records. Private market buyers and lenders have transferred economic rights through contracts that live in term sheets, side letters, and private agreements entirely outside that payment rail.

Any past assignment of claim economics to a third party would run through those private documents, invisible to the CAPE interface itself.

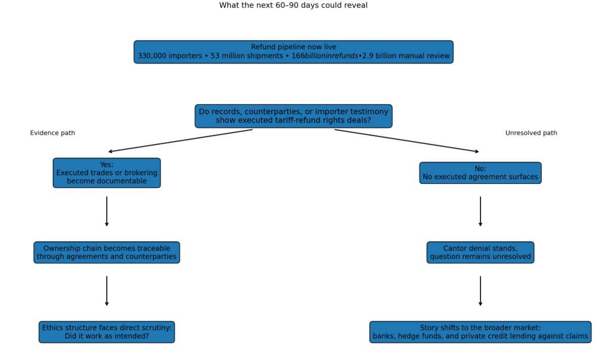
Potential outcomes ahead

CBP says the refund system will process roughly 330,000 importers who paid the affected tariffs on 53 million shipments, with about $2.9 billion in certain entries still requiring manual review.

The scale of that pipeline means the next 60 to 90 days will produce a large public record of who received what. That record will cover importers of record; private assignments to third parties live in contracts outside that system entirely.

Wyden, Warren, and Raskin were already asking whether anyone else held an economic interest upstream and whether any of those interests connected to Cantor, affiliates, clients, or arranged counterparties during the period when Lutnick was shaping or defending the tariff policy.

If records, counterparties, or importer testimony surface showing that one or more tariff refund rights were in fact sold or brokered on the terms WIRED reported, the economic stakes become concrete.

A claim purchased at 20 to 30 cents, in a market that moved to 55 to 75 cents after the ruling, yields a return easy to calculate and document. The congressional letters already established the legal and political frame for that finding.

At that point, the ownership-chain matter reduces to a transaction record, and the ethics architecture Lutnick built around his divestiture comes under direct scrutiny to determine whether it functioned as intended.

Whether executed tariff-refund deals surface determines if Lutnick's ethics structure faces direct scrutiny or the focus shifts to banks and private credit lending against claims.

The alternative path keeps Cantor's denial standing. If no executed agreement surfaces, the operational story shifts toward the broader refund finance market, comprising commercial banks, hedge funds, and private credit funds that are now openly lending against claims, with no reported connection to Cantor or the Lutnick family.

In that version, the firm's reported market exploration in 2025 stands as an open allegation, and the live story becomes the maturation of tariff claims as a financeable asset class, with Lutnick's role carrying an unresolved ethics dimension.

That version still puts the Commerce Secretary at the center of a policy he publicly advanced that a federal court overturned, producing a nine-figure refund market his former firm was reported to have been courting.

The portal launch established that refund rights are now part of a live federal payment pipeline, the secondary market has already repriced to reflect that certainty, and the government is on a published timetable to distribute $166 billion.

What congressional investigators were asking in 2025 and 2026 now runs through an active, documented market.